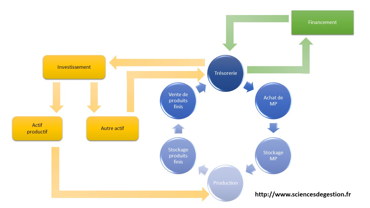
Les cycles financiers sont utilisés pour l’analyse fonctionnelle de l’entreprise. Ils permettant le classement des éléments du bilan selon trois grandes fonctions :
– Le financement
– L’investissement
– L’exploitation.
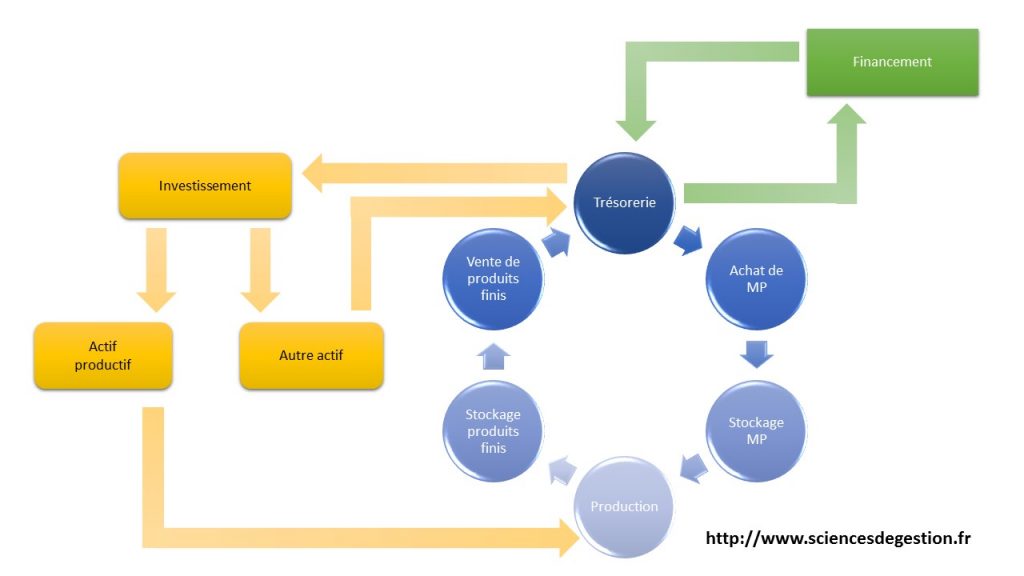
Les cycles financiers sont utilisés pour l’analyse fonctionnelle de l’entreprise. Ils permettant le classement des éléments du bilan selon trois grandes fonctions :
– Le financement
– L’investissement
– L’exploitation.
One comment
Comments are closed.