Ce dossier est le fruit d’un travail d’étudiant. Il est donc susceptible de contenir des erreurs de synthèse, mais aussi d’analyse.
Il peut être télechargé dans sa version intégrale.
Retour vers le sommaire
Précédent : introduction
1-1. Filière
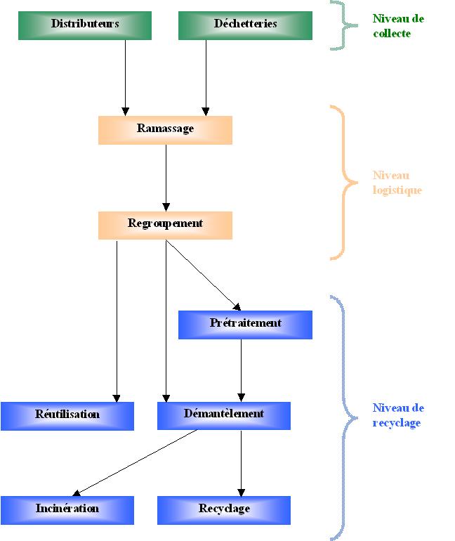
Les différents types de DEEE et les différents acteurs ont structuré une filière protéiforme. Une représentation schématique nécessite donc une simplification, que les travaux de l’étude Screlec permettent.
Bien que plus complexe, la filière peut être résumée selon ces grandes fonctions. Certaines méritent d’être explicitées succinctement avant l’étude plus approfondie de la filière.
Le ramassage concerne l’enlèvement des DEEE des centres de collecte et leur transport jusqu’au centre de regroupement. Il s’agit d’une partie purement logistique.
Le regroupement comprend les opérations de tri et de répartition par types de déchets homogènes, leur conditionnement et leur transport vers les centres de traitement.
Le prétraitement comprend des opérations de dépollution, d’enlèvement des gaz et d’extraction des substances réglementées. Il concerne le plus souvent les DEEE contenant des substances dangereuses, qui sont alors des déchets dangereux. Ces composants dangereux sont, par exemple, les PCB, les HFC, les HCFC ou l’amiante . Ces éléments sont alors traités par la destruction de leur structure moléculaire ou récupérés pour réutilisation. Les DEEE suivants font partie de ce type de déchets dangereux : piles, accumulateurs, batteries au plomb, composés mercuriels, tubes cathodiques, cartes électroniques, tubes fluorescents, câbles.
Cette étape est une partie du démantèlement pour certains produits.
Le démantèlement concerne les DEEE contenant plusieurs composants. Les métaux, plastiques ou autres composants sont séparés à ce niveau. Il permet aussi l’extraction de métaux précieux.
L’incinération, ou valorisation énergétique, permet de transformer les éléments du DEEE en chaleur. Cette issue est possible pour les plastiques à fort PCI (Pouvoir Calorifique Inférieur).
Le recyclage, aussi appelé valorisation matière, consiste à réutiliser les éléments du DEEE comme nouvelle matière première. A cette étape se situe le broyage qui consiste à réduire les composants en une matière réutilisable : le fer, les métaux non ferreux (cuivre, plomb, aluminium, zinc, …), le verre ou encore certains plastiques, comme le polyéthylène (PE), le polypropylène (PP) ou le polystyrène (PS).
La réutilisation concerne les DEEE pouvant être remis en circulation sans nécessité de traitement. Cette réutilisation peut être de deux ordres. D’une part, la réutilisation d’appareils entiers et, d’autre part, la réutilisation de pièces détachées. A cette étape est associé le reconditionnement qui verra une remise en condition de certains produits afin de les remettre en vente. Les cartouches d’encre sont un exemple de produits connaissant déjà ce traitement. Ainsi 15 millions de cartouches d’encres ont été retournées en 2004 à la société HP dans le but de les recycler. La réutilisation est notamment la spécialité des acteurs de l’économie sociale et solidaire (ESS) au premier rang desquels l’association Emmaüs.
Page suivante : 1.2 Etat des lieux : Acteurs

